电话:0566-7811888

生产基地

集研发、、、、生产、、、、销售及进出口贸易于一体的大型袜类综合性企业

您当前的位置 : 首页 > 生产基地 > 安徽基地 > 公示!!!关于安徽凯时尊龙智能科技集团有限公司拟推树“中华慈善奖”捐赠企业的公示

公示!!关于安徽凯时尊龙智能科技集团有限公司拟推树“中华慈善奖”捐赠企业的公示

2025/3/29 14:43:57
280次

公示!!关于安徽凯时尊龙智能科技集团有限公司拟推树“中华慈善奖”捐赠企业的公示

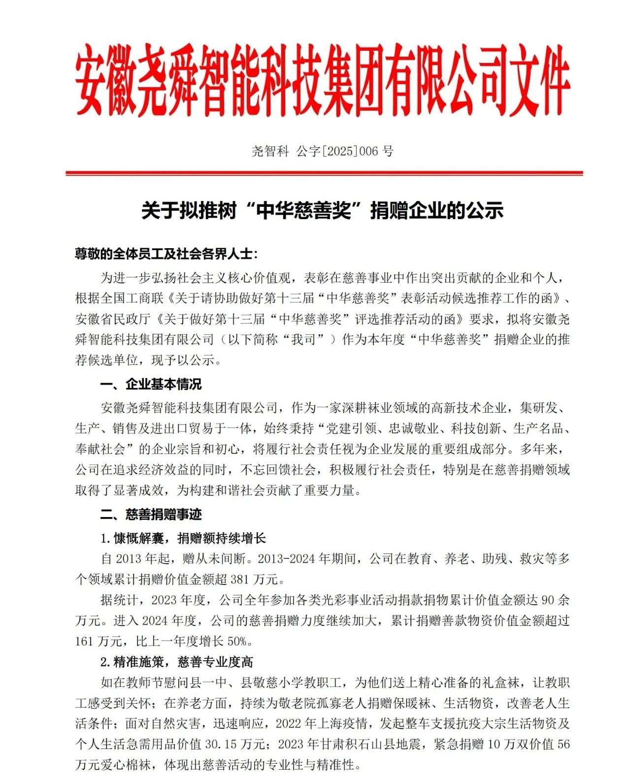
关于拟推树“中华慈善奖”捐赠企业的公示

尊敬的全体员工及社会各界人士:

为进一步弘扬社会主义核心价值观,,,表彰在慈善事业中作出突出贡献的企业和个人,,,,根据全国工商联《关于请协助做好第十三届“中华慈善奖”表彰活动候选推荐工作的函》、、安徽省民政厅《关于做好第十三届“中华慈善奖”评选推荐活动的函》要求,,拟将安徽凯时尊龙智能科技集团有限公司(以下简称“我司”)作为本年度“中华慈善奖”捐赠企业的推荐候选单位,,现予以公示。。。。一、、、企业基本情况安徽凯时尊龙智能科技集团有限公司,,,,作为一家深耕袜业领域的高新技术企业,,,,集研发、、、、生产、、销售及进出口贸易于一体,,,始终秉持“党建引领、、忠诚敬业、、、、科技创新、、、生产名品、、、、奉献社会”的企业宗旨和初心,,,,将履行社会责任视为企业发展的重要组成部分。。。多年来,,,,公司在追求经济效益的同时,,不忘回馈社会,,,,积极履行社会责任,,,特别是在慈善捐赠领域取得了显著成效,,,为构建和谐社会贡献了重要力量。。二、、、、慈善捐赠事迹1.慷慨解囊,,,捐赠额持续增长自2013年起,,,,赠从未间断。。2013-2024年期间,,,,公司在教育、、养老、、、助残、、、救灾等多个领域累计捐赠价值金额超381万元。。

据统计,,,,2023年度,,,公司全年参加各类光彩事业活动捐款捐物累计价值金额达90余万元。。。进入2024年度,,,公司的慈善捐赠力度继续加大,,累计捐赠善款物资价值金额超过161万元,,比上一年度增长50%。。。

2.精准施策,,,,慈善专业度高如在教师节慰问县一中、、县敬慈小学教职工,,,,为他们送上精心准备的礼盒袜,,让教职工感受到关怀;在养老方面,,持续为敬老院孤寡老人捐赠保暖袜、、生活物资,,,,改善老人生活条件;面对自然灾害,,迅速响应,,,,2022年上海疫情,,,,发起整车支援抗疫大宗生活物资及个人生活急需用品价值30.15万元;2023年甘肃积石山县地震,,紧急捐赠10万双价值56万元爱心棉袜,,,,体现出慈善活动的专业性与精准性。。3.持之以恒,,,,捐赠活动具持续性在关爱孤寡老人方面,,,,多年来定期为东至县尧渡镇、、、、东流镇等多地敬老院捐赠物资,,,从保暖袜到生活用品,,,从未间断;对贫困学生的资助也持续进行,,通过希望工程、、对学校贫困生的直接捐赠等形式,,,,助力众多学子追求学业梦想。。。与东至县慈善总会形成了良好的慈善氛围和合作机制。。。长期稳定的慈善投入,,为受助群体提供了持续的支持和保障。。。4.共筑爱心,,员工参与度高公司在组织的捐赠棉袜活动,,,员工不仅主动义务参与包装、、、、运输等工作,,还参与捐款捐物、、、、志愿服务、、扶贫济困等各类慈善活动,,为需要帮助的人群送去了温暖和关爱;在 “万企兴万村” 行动中,,员工深入乡村了解需求,,提供技术支持,,助力乡村振兴致富车间产业发展。。员工的积极参与,,,让慈善成为公司企业文化的重要组成部分,,形成了企业内部强大的慈善合力。。。5.广受赞誉,,,社会评价良好

凯时尊龙智能科技集团有限公司在慈善事业上的卓越表现,,,,赢得了社会各界的广泛赞誉和高度评价。。。。先后荣获全国脱贫攻坚先进集体、、全国爱心托育用人单位、、、、全国就业和社会保障先进民营企业、、、全国(建设)家庭友好型工作场所、、、、县爱心公益企业等多项荣誉;董事长高逢满被安徽省社会组织总会授予 “公益大使”称号。。。。公司在公益领域的突出表现,,,,提升了企业知名度和美誉度,,吸引了更多社会力量关注和参与慈善事业,,,,对推动地方慈善事业发展起到了积极的示范作用。。

三、、公示目的与期限本次公示旨在广泛征求社会各界对我司慈善捐赠工作的意见和建议,,,确保“中华慈善奖”评选的公正性、、、、透明性。。公示期为自发布之日起7个工作日,,,,欢迎全体员工及社会各界人士通过电话、、、、邮件等形式反馈相关信息或提出宝贵意见。。。。四、、、、联系方式公示期间,,如有任何疑问或需进一步了解详情,,,请联系:联系电话:0566-5299783  电子邮箱:1079579648@qq.com安徽凯时尊龙智能科技集团有限公司将一如既往地坚持慈善之路,,,,以实际行动践行企业社会责任,,,期待与社会各界携手共进,,,共创美好未来。。特此公示。。。。

 安徽凯时尊龙智能科技集团有限公司

2025年3月20日

站点地图